何謂教派? 最簡單的理解就是宗教派別

世界主要的宗教大致上可區分為基督教、伊斯蘭教、猶太教、印度教、佛教、道教。事實上宗教的形成,跟當時的時空背景、民情、生活習慣有關。而各自的宗教本身又會因為教法的不同,又分為許多不同的派別。

以下列出我們平常比較常聽到的一些宗教及教派:

 
 
 
 
 
 
 
 
 
 
 
 
 
 
 
 
 
當然,上面的表,還算是簡略的,單單從單一的佛教或道教中,其中的一派裏,都還可以再分出更多的派系。
為什麼會有這麼多的派系呢?

就拿佛教來舉例吧!

我們都知道,佛教的本師就是釋迦牟尼佛,而釋迦牟尼佛在成佛後,身邊累計了一千二百五十位貼身弟子。而在釋迦牟尼佛滅度後的100多年後,佛教的上座部及大眾部因為戒律的嚴謹或者須具備彈性之間的差異起了爭論,那個時候,形成了理念上的分裂,後來又在佛滅度後的116年,因為異部宗輪論的事件而根本的分裂了。再後來上座部及大眾部又各自分裂出了多個小支系。隨著時間的演變及佛教所傳的地區,因應區域的民情,又衍生更多的支系。

例如佛教傳入中國後,衍生出了大乘攝論宗、小乘俱舍宗、十地宗、三論宗、法華宗、涅槃宗、天台宗、法相宗(唯識宗、慈恩宗)、華嚴宗、淨土宗、律宗、密宗、禪宗等宗派。

像佛教傳入了西藏後,當時也因時間的推衍,發展出了密乘,所以傳入了西藏的佛教又稱為藏密。密宗也發展出了格魯派(黃教)、薩迦派(花教)、寧瑪派(紅教)、噶舉派(白教)等四大主流。

 

我學習法,一定要皈依嗎?

所謂的皈依,是一種宣示自身成為佛教徒的儀式。

“皈依佛、皈依法、皈依僧”

“皈依上師、皈依佛、皈依法、皈依僧”(密宗)

而在其他的宗教也會有類似的儀式。像基督教有受洗的儀式、道教有”傳度儀式”、道家也有”復禮傳度”的儀式。

這個就好像是我們當警察,會有宣誓的儀式一樣。其目的,除了宣示自己成為某個教派的一分子了,每一個教派都會自己的一些規定—戒律,身為教派的一份,就是必須要遵守教派的一些規定。而皈依的程度也有分,像佛教就會分比丘、比丘尼;(以上為出家眾)優婆塞(男教徒)、優婆夷(女教徒)。(以上為在家眾;居士)各自的戒律有各有不同。當然,要成為比丘、比丘尼,不是那麼容易的事,所要守的戒律更是嚴密。而每一個教派,戒律也有所不同。


我學習法,一定要持戒嗎?

不管如何,所有宗教共通的戒律基本上脫離不了不殺生(人)、不偷盜、不邪婬、不妄語、不飲酒等。

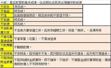
佛教的戒律:

佛教的戒律又可細分為五戒、八齋戒及十戒。

 
 
 
 
 
 
 
 
 
 
 
 
 
 
 
 
 
 
 
 
 
 
 
 
 
 
 
 
 
 
 
 
 
 
 
 
 
 
 
 
 
 
 
 
 
 
 
 
 
 
 
 
 
 
 
 
 
 
 
 
 
道教的戒律,也是很多樣的:
道教戒律
 
 
 
 
 
 
 
 
 
 
 
 
 
 
 
 
 
 
 
 
 
 

 

 

 

 

 

 

 

 

 

 

 

 

 

 

 

其他的宗教也會有自己的戒律:

至於要不要皈依持戒呢?

就好像如果你當了警察,就必須要遵守身為警察的紀律,相對,如果成為了優婆塞,就得至少要遵五戒;若志心成為比丘、比丘尼,更需要遵守十戒。

而皈依,我們從各種角度來看。

皈依佛—

佛教是由釋迦牟尼佛滅度後,由佛弟子創立的。而釋迦牟尼佛即是佛教的精神領袖;佛住世49年為眾生說法,所以佛所說的,即是佛對眾生的教法,也就是佛法。當然我們所學的任何的佛法,基本上都是釋迦牟尼佛說的法,而佛經即是集釋迦牟尼佛所說法的集成。那麼,我們皈依佛,就是要依止釋迦牟尼佛、學釋迦牟尼佛的法。所以釋迦牟尼佛即是”本師”。

皈依法—也就是依止佛所說的法。

皈依僧—

僧伽是受到嚴密的佛法教戒的。所以當我們皈依僧時,就等於是皈依佛、皈依佛法了。

密宗多了一項皈依上師。

而在每一個宗派的上師是得到這個教派傳承的最要的師父,所以上師的教這,基本上也是傳承釋迦牟尼佛的教戒。


上面的分享,還是沒講到到底要不要皈依持戒嘛?

每一個教派,你皈依了,除了佛的教法外,還會有這個教派的相關規定。

皈依的好處,就是你可以很精確的,獲得佛法的傳承,也可以獲得這個教派所行持的法;很有可能是非常受用,但是很特別的、在其他師父身上學不到的法;但是你也得必須遵法那個教派的規定或紀律。

假如我想皈依,要皈依那一個宗教教派呢?

1. 相應的:

有一句說:”相應”—這句話解釋來說就是契合、合適;也就是這個宗教的教法、或者是某一個教派所行持的法,可以符合你的期待、可以解你心中的疑惑,甚或某一位師父、上師、神父等神職人員讓你覺得如親人一般。

2. 有明確傳承的:

所有正信的教派,基本上他們的法最終的來自於”本師”或者共通崇拜的神,這些法是可以追溯到根本的法理的。

3. 不以”營利”為目的:

這一點我想大家都明白。在各個宗教都有像奉獻、供養、添香油的習慣。那是因為宗教以助人、渡眾生為志業,所以不會視這些事為"生意"。但是為了要維持組織的長期運作,所以信徒會依個人的能力"所及",奉獻自己的所得的一部份,作為維持運作的基金;或是供養給師父,作為答謝、孝敬之心。而有些宗教,定期為信徒做諸如點燈、消災等的法,任何的事都需要花費時間及材料的成本。我們既然受到宗教的幫助,付出一些金錢、供養、添香油錢、奉獻是理所當然;就是我們所謂的隨喜功德。如果這些法產生的對價關係—如強制信徒要每個月供養幾千、幾萬甚或是幾十萬;或者是做一個法動輒幾十萬、幾百萬,試問一下,這個算是度人嗎?

我相信朋友們都有聽過,有一些不良的宗教團體,打著行善的名號,騙信眾的錢、甚至於騙色,這絶對是天理所不能容忍的。

所以朋友們在加入一些宗教時,要特別的注意:如果某個教派在你加入時,就向你要一筆明確數目的錢財(供養金也好、會費也罷),那我奉勸你—走為上策。

4. 能尊重其他正信教派的法:

這一點很重要。一個正信的教派,不會對”本師”、其他正信教派、正信的師父進行攻訐、批評抵毀。

我在求法過程,也曾經遇過幾次。

有一次到桃園虎頭山的明倫三聖宮參拜,禮拜完畢後在廟門口遇到一位某佛教教派的師姐正在發傳單,接了傳單後,見那師姐外相莊嚴,就跟那一位師姐聊了天。我表明我曾經有習過密宗的法,結果那一位師姐就直接批評說:”哎呀!密宗不好啦,密宗都是雙修啦…”。當下我並沒有反駁,但已經不想跟她再聊下去了。為什麼? 正信的佛教,絶對不會這樣子毫無根據的攻訐其他的宗教,或輕易的說其他的教是"邪教"。試問下,這位師姐、甚或沒有受過密宗法的朋友,有真正經歷過嗎? 聽別人、看網路上說的”雙修”嗎? 他們是不是真正理解”雙修”的真正的義理呢?

最近在網路上,也有看到某一些不管是個人的行為也好、一個名不見經傳的教也好。在網路上、討論組上、在FB大力的宣揚自己的法理,那個很好。但是我決定要禁止他們在我們的版上發言。會禁止的原因是:

(1) 已經有朋友舉報這些文的正當性

(2)當我循著這些文章的出處返查,發現除了他們有自己對法的理解外,還公開的批評密宗及其他正信宗教的教法、抵毀一些有幾十萬成員教派的上師、甚至於扭曲了佛法的真實義理,搞得自己都能夠飛天遁;搞得自己才是正宗、其他教派的法都是邪的似的。這樣的教派,奉勸朋友敬而遠之。

5. 講基本的戒律。

我們都知道基本的五戒每個教派都是共通的:不殺生(人)、不偷盜、不邪婬、不妄語、不飲酒。這些戒律也是我們生活上很容易去遵守的。如果某個教派連這些簡單的生活基本態度都無法規範的話,我還是奉勸—要加入,三思。

 

創作者介紹
創作者 法,無界,不思議 的頭像
khapima

法,無界,不思議

khapima 發表在 痞客邦 留言(0) 人氣( 20 )